CONVENIO COLECTIVO (BOP Nº 122 de 01/07/2025)
RESOLUCIÓN de la Dirección Territorial de Trabajo y Labora de Alicante por la que se dispone el registro oficial y publicación del Convenio Colectivo para el COMERCIO DE MINORISTAS, MAYORISTAS Y EXPORTADORES DE CALZADO, MARROQUINERÍA Y ARTÍCULOS DE PIEL Y VIAJE de la provincia de Alicante – Código convenio 03000335011981.
ANTECEDENTES DE HECHO.
I. Con fecha 16/04/2025 se remitió al Registro de Convenios de Alicante texto nuevo del convenio colectivo para el Comercio de Minoristas, Mayoristas y Exportadores de Calzado, Marroquinería y Artículos de Piel y Viaje de la provincia de Alicante. Dicho convenio ha sido suscrito, por la parte empresarial, por AVECAL y FACPYME y, por la parte social, por UGT-PV y CCOO-PV.
II. En fecha 22/04/2025, de acuerdo con la tramitación habitual, se solicitó informe a la Inspección de Trabajo y Seguridad Social, habiéndose recibido en esta Dirección Territorial el 27/05/2025.
III. En fecha 5/06/2025 se efectuó requerimiento a la comisión negociadora para subsanar varias deficiencias observadas en el articulado del convenio. Este requerimiento fue atendido presentando subsanación en fecha 10/06/2025.
FUNDAMENTOS DE DERECHO.
PRIMERO.- La competencia para dictar la resolución del presente expediente la ostenta la Directora Territorial de Trabajo y Labora, de conformidad con lo dispuesto en el artículo 47 de la Orden 6/2025, de 9 de abril, de la Conselleria de Educación, Cultura, Universidades y Empleo, por la que se desarrolla el Decreto 38/2025, de 4 de marzo, de 2025, del Consell, de aprobación del Reglamento orgánico y funcional de la Conselleria de Educación, Cultura, Universidades y Empleo.
SEGUNDO.- Resultan de aplicación:
– Lo dispuesto en el artículo 90 del Estatuto de los Trabajadores.
– El Real Decreto 713/2010, de 28 de mayo, sobre registro y depósito de Convenios y Acuerdos Colectivos de Trabajo.
– Y los artículos 3 y 4 de la Orden 37/2010, de 24 de septiembre, por el que se crea el Registro de la Comunidad Valenciana de Convenios y Acuerdos Colectivos de Trabajo.
A la vista de los anteriores Hechos y Fundamentos de derecho, esta Dirección Territorial ACUERDA:
Primero.- Ordenar su inscripción en el Registro de Convenios de esta Unidad Administrativa, con notificación a la representación de la comisión negociadora, y depósito del texto original del Convenio.
Segundo.- Disponer su publicación en el Boletín Oficial de la Provincia.
Alicante, 19 de junio de 2025.
LA DIRECTORA TERRITORIAL DE TRABAJO Y LABORA.
Cortes María Martínez de las Heras.
CONVENIO COLECTIVO DE COMERCIO DE MINORISTAS, MAYORISTAS Y EXPORTADORES DE CALZADO, MARROQUINERIA ,ARTICULOS DE PIEL Y DE VIAJE 2025-2027.
CAPITULO I DISPOSICIONES GENERALES.
Artículo 1.- Objeto, y partes negociadoras.
El Convenio tiene como fin fundamental, la regulación de las relaciones de trabajo entre empresas y el personal que trabaja en las mismas, así como el de mejorar las condiciones laborales y de productividad.
Este Convenio colectivo se pacta entre las organizaciones empresariales AVECAL y FACPYME; y las Centrales sindicales UGT y CCOO.
Artículo 2º.- Ámbito de aplicación.
Territorial.- El presente convenio será de aplicación en la provincia de Alicante.
Funcional.- El Convenio será de aplicación a las relaciones laborales de todas las empresas dedicadas al comercio de minoristas, mayoristas y exportadores de calzado, marroquinería y artículos de piel y viaje.
Personal.- Incluye a la totalidad del personal que ocupen las empresas afectadas por este Convenio cualquiera que sea su modalidad de contratación.
Temporal.- La duración del presente será de tres años. Entrará en vigor el 1 de enero del 2025 hasta el 31 de diciembre del 2027.
Artículo 3º.- Plazo de denuncia.
La denuncia del presente convenio conforme lo dispuesto en el art. 89.1.y 2 del TRET, por cualquiera de las partes deberá formalizarse con una antelación de al menos un mes antes de su finalización.
Las partes se comprometen a hacer lo posible para que la negociación se realice en el plazo máximo de 6 meses desde la fecha de la pérdida de su vigencia. Transcurrido este plazo sin haberse constituido la comisión negociadora o no se hubiese denunciado el convenio, deberán ser revisados los conceptos salariales y económicos del Convenio con el incremento del IPC del año anterior, manteniéndose su vigencia.
La vigencia del convenio una vez denunciado y concluida la duración pactada, se limitará a un año máximo, transcurrido este periodo y de no llegarse a un acuerdo, las partes se someterán a una mediación y/o arbitraje que resolverá la controversia.
Durante las negociaciones para la renovación de un convenio colectivo, se mantendrá su vigencia, si bien las cláusulas convencionales por las que se hubiera renunciado a la huelga durante la vigencia de un convenio decaerán a partir de su denuncia.
Las partes podrán adoptar acuerdos parciales para la modificación de alguno o algunos de sus contenidos con el fin de adaptarlos a la normativa posterior a su entrada en vigor, y que afecte a alguno/s de sus contenidos. Estos acuerdos tendrán la vigencia que las partes determinen.
Artículo 4º.- No absorción.
La diferencia de salarios y sus complementos de este Convenio y del convenio anterior y sus complementos, por su condición de aumentos mínimos, no podrá ser absorbida ni compensada con las que anteriormente se hubieran establecido por imperativo legal, convenio sindical o pacto de cualquier clase, contrato individual, usos y costumbres locales, incentivos y mejoras concedidas por las empresas.
Artículo 5º.- Garantían ad personam.
Todas las condiciones económicas y de otra índole contenidas en el presente convenio, estimadas en su conjunto, tendrán la consideración de mínimas, por lo que los pactos, cláusulas, estipulaciones actualmente implantadas en las distintas empresas que impliquen condiciones más beneficiosas para el personal, en relación con las convenidas subsistirán garantía «ad personam», para los que vengan gozando de ellas.
Artículo 6º.- Cláusula de inaplicación salarial.
Cuando concurran causas económicas, técnicas, organizativas o de producción, por acuerdo entre la empresa y los representantes de los trabajadores legitimados para negociar un convenio colectivo conforme a lo previsto en el artículo 87.1, del TRET se podrá proceder, previo desarrollo de un período de consultas en los términos del artículo 41.4 del TRET, a inaplicar en la empresa las condiciones de trabajo previstas en el convenio colectivo aplicable, sea este de sector o de empresa, que afecten a las siguientes materias:
a) Jornada de trabajo.
b) Horario y la distribución del tiempo de trabajo.
c) Régimen de trabajo a turnos.
d) Sistema de remuneración y cuantía salarial.
e) Sistema de trabajo y rendimiento.
f) Funciones, cuando excedan de los límites que para la movilidad funcional prevé el artículo 39 de esta Ley.
g) Mejoras voluntarias de la acción protectora de la Seguridad Social.
Se entiende que concurren causas económicas cuando de los resultados de la empresa se desprenda una situación económica negativa, en casos tales como la existencia de pérdidas actuales o previstas, o la disminución persistente de su nivel de ingresos ordinarios o ventas. En todo caso, se entenderá que la disminución es persistente si durante dos trimestres consecutivos el nivel de ingresos ordinarios o ventas de cada trimestre es inferior al registrado en el mismo trimestre del año anterior.
Se entiende que concurren causas técnicas cuando se produzcan cambios, entre otros, en el ámbito de los medios o instrumentos de producción; causas organizativas cuando se produzcan cambios, entre otros, en el ámbito de los sistemas y métodos de trabajo del personal o en el modo de organizar la producción, y causas productivas cuando se produzcan cambios, entre otros, en la demanda de los productos o servicios que la empresa pretende colocar en el mercado.
La intervención como interlocutores ante la dirección de la empresa en el procedimiento de consultas corresponderá a los sujetos indicados en el artículo 41.4 del TRET, en el orden y condiciones señalados en el mismo.
Cuando el período de consultas finalice con acuerdo se presumirá que concurren las causas justificativas a que alude el párrafo segundo, y sólo podrá ser impugnado ante la jurisdicción social por la existencia de fraude, dolo, coacción o abuso de derecho en su conclusión. El acuerdo deberá determinar con exactitud las nuevas condiciones de trabajo aplicables en la empresa y su duración, que no podrá prolongarse más allá del momento en que resulte aplicable un nuevo convenio en dicha empresa. El acuerdo de inaplicación no podrá dar lugar al incumplimiento de las obligaciones establecidas en convenio relativas a la eliminación de las discriminaciones por razones de género o de las que estuvieran previstas, en su caso, en el Plan de Igualdad aplicable en la empresa. Asimismo, el acuerdo deberá ser notificado a la comisión paritaria del convenio colectivo.
En caso de desacuerdo durante el período de consultas cualquiera de las partes podrá someter la discrepancia a la comisión del convenio, que dispondrá de un plazo máximo de siete días para pronunciarse, a contar desde que la discrepancia le fuera planteada. Cuando no se hubiera solicitado la intervención de la comisión o ésta no hubiera alcanzado un acuerdo, las partes deberán recurrir a los procedimientos que se hayan establecido en los acuerdos interprofesionales de ámbito estatal o autonómico, previstos en el artículo 83 TRET de la presente ley, para solventar de manera efectiva las discrepancias surgidas en la negociación de los acuerdos a que se refiere este apartado, incluido el compromiso previo de someter las discrepancias a un arbitraje vinculante, en cuyo caso el laudo arbitral tendrá la misma eficacia que los acuerdos en período de consultas y sólo será recurrible conforme al procedimiento y en base a los motivos establecidos en el artículo 91 TRET.
Cuando el periodo de consultas finalice sin acuerdo y no fueran aplicables los procedimientos a los que se refiere el párrafo anterior o estos no hubieran solucionado la discrepancia, cualquiera de las partes podrá someter la solución de la misma a la Comisión Consultiva Nacional de Convenios Colectivos cuando la inaplicación de las condiciones de trabajo afectase a centros de trabajo de la empresa situados en el territorio de más de una comunidad autónoma, o a los órganos correspondientes de las comunidades autónomas en los demás casos. La decisión de estos órganos, que podrá ser adoptada en su propio seno o por un árbitro designado al efecto por ellos mismo con las debidas garantías para asegurar su imparcialidad, habrá de dictarse en plazo no superior a veinticinco días a contar desde la fecha del sometimiento del conflicto ante dichos órganos. Tal decisión tendrá la eficacia de los acuerdos alcanzados en periodo de consultas y solo será recurrible conforme al procedimiento y en base a los motivos establecidos en el artículo 91 TRET.
El resultado de los procedimientos a que se refieren los párrafos anteriores que haya finalizado con la inaplicación de condiciones de trabajo deberá ser comunicado a la autoridad laboral a los solos efectos de depósito.
Artículo 7º. Acuerdo de solucion de conflictos laborales de la Comunidad Valenciana.
Las partes firmantes del presente Convenio acuerdan someterse a los procedimientos de solución de conflictos laborales del VII Acuerdo de Solución Extrajudicial de Conflictos Laborales , publicado en el DOGV el 21 de marzo de 2023 ( entrada en vigor el 1 de julio de 2023) , suscrito por la Comisión Negociadora, estando integrada la misma, de parte empresarial, por la representación de la Confederación Empresarial Valenciana (CEV), y de parte sindical, por la representación de los sindicatos Confederación Sindical de Comisiones Obreras del País Valenciano (CCOO-PV) y Unión General de Trabajadores del País Valenciano UGT-PV), , para solucionar eficazmente las discrepancias que surjan en relación a las cláusulas del presente convenio.
Artículo 8º.- Legislación aplicable.
En lo no previsto en el presente convenio, se estará a lo dispuesto en la legislación vigente.
CAPITULO II.
Artículo 9º.- Comisión Paritaria.
La comisión paritaria se compondrá de un presidente que será a la vez designado por las partes, y dos vocales designados por cada una de las partes que negocian el presente convenio, y de entre los miembros de la comisión negociadora.
La comisión paritaria del convenio, será un órgano de interpretación, conciliación, arbitraje y vigilancia de su cumplimiento, y que entenderá de aquellas cuestiones establecidas en la ley y de cuantas otras le sean atribuidas, en particular las siguientes:
1º Los términos y condiciones para el conocimiento y resolución de las cuestiones en materia de aplicación e interpretación de los convenios colectivos de acuerdo con lo establecido en el artículo 91 del TRET 2º El desarrollo de funciones de adaptación o, en su caso, modificación del convenio durante su vigencia. En este caso, deberá incorporarse a la comisión paritaria la totalidad de los sujetos legitimados para la negociación, aunque no hayan sido firmantes del convenio, siendo exigible la concurrencia de los requisitos de legitimación previstos en los artículos 87 y 88 del TRET para que los acuerdos de modificación posean eficacia general.
3º Los términos y condiciones para el conocimiento y resolución de las discrepancias tras la finalización del periodo de consultas en materia de modificación sustancial de condiciones de trabajo o inaplicación del régimen salarial de los convenios colectivos, de acuerdo con lo establecido en los artículos 41.6 y 82.3, del TRET respectivamente.
4º La intervención que se acuerde en los supuestos de modificación sustancial de condiciones de trabajo o inaplicación del régimen salarial de los convenios colectivos, cuando no exista representación legal de los trabajadores en la empresa.
La Comisión Paritaria se reunirá en el plazo máximo de 15 días hábiles. Los acuerdos de la Comisión requerirán en cualquier caso, el voto favorable de la mayoría de cada una de las representaciones, pudiendo remitir la controversia a los sistemas no judiciales de solución de conflictos establecidos mediante los acuerdos interprofesionales a los que se refiere el artículo 7 del presente convenio.
Domicilio. El domicilio de la Comisión paritaria a todos los efectos será en AVECAL ( Severo Ochoa 16-1; Elche Parque Empresarial).
CAPITULO III.
Artículo 10º.- Del salario.
2025: Se incrementará un 2,5% desde 1.1.25
2026: Se incrementará un 2,5% sobre las tablas resultantes de 2025 desde el 1 de enero de 2026. En el caso que el IPC de 2026 sea superior al 2,5%, se incrementará hasta un 0,5%, que se incrementará en las tablas de 2027.
2027: Se incrementará un 2,5% desde el 1.1.27. En el caso que el IPC de 2027 sea superior al 2,5%, se incrementará hasta un 0,5%, que se incrementará en las tablas de 2028.
Estos mismos porcentajes se aplicarán a todos los conceptos económicos previstos en el convenio.
Todos los temas económicos del presente convenio para el año 2025 tendrán carácter retroactivo desde el día 1 de enero, salvo las dietas y plus transporte que se aplicarán los conceptos económicos a partir de la fecha de entrada en vigor del presente convenio, que lo será a su publicación en el BOPA.
Artículo 11º.- Antigüedad.
Con el fin de mantener al personal vinculado a la empresa, única fórmula de propugnar una eficacia que ha de redundar en beneficios de la misma y a su prosperidad, se disfrutará de los cuatrienios correspondientes, en la cuantía del 5% del salario del convenio por cada una y tendrá carácter de acumulativos, no siendo este concepto absorbible ni compensable en ningún caso.
Artículo 12º.- Gratificaciones extraordinarias.
Las empresas abonarán a sus trabajadores dos gratificaciones extraordinarias al año, consistentes en treinta días de salario de convenio vigente en Julio y Diciembre, más antigüedad cada una de ellas.
Estas gratificaciones se harán efectivas antes del 10 de Julio la primera, y antes del 15 de Diciembre la segunda cada año.
Artículo 13º.- Gratificaciones de fiestas patronales.
A fin de conmemorar las fiestas patronales de cada año a cada localidad, las empresas satisfarán a cada uno de sus trabajadores una gratificación que se hará efectiva 3 días antes de la iniciación de las fiestas consistentes en la cantidad que para cada anualidad consta en la tabla salarial.
Artículo 14º.- Paga de marzo.
Se establece por este concepto el importe de una mensualidad del salario del convenio, más el complemento de antigüedad, en su caso, correspondiente al ejercicio económico anteriormente finalizado y que se abonará durante el primer trimestre del año, siendo el periodo de devengo el comprendido entre el 1 de enero al 31 de diciembre del año anterior.
Dicha paga podrá ser prorrateada por acuerdo entre la empresa y los representantes legales de los trabajadores o en su defecto con los propios trabajadores.
Artículo 15º.- Pago de anticipos.
El personal de las empresas a las que se le aplica este convenio tendrán derecho a que por la empresa se le abone en cantidad de anticipos hasta el 90% de las cantidades que por cualquier concepto tengan devengadas en el momento de formalizar la petición, estos anticipos serán cancelados de una vez en el momento de efectuarle el pago de la retribución o emolumentos sobre los que fueron concedidos.
Artículo 16.- Plus de transporte.
Al objeto de compensar al personal el mayor coste que suponen los gastos de transporte, la empresa abonará a todos la cantidad/día que consta en la tabla salarial para cada anualidad de vigencia de este convenio.
Artículo 17º.- Clasificación profesional, contratación y ascensos.
Los ascensos y promociones, dentro del sistema de clasificación profesional establecida en el presente convenio, se producirán atendiendo a lo establecido en los apartados siguientes:
17.1 Conforme a lo dispuesto en el artículo 24.1, párrafo segundo del Estatuto de los Trabajadores, habrá de considerarse a estos efectos la formación, méritos, antigüedad del trabajador o trabajadora, así como las facultades organizativas del empresario.
17.2 En todo caso, los criterios de ascensos y promociones serán comunes para todos los trabajadores o trabajadoras, respetando el principio de no discriminación por cualesquiera de las causas establecidas el artículo 17.1 del Estatuto de los trabajadores.
17.3 Los criterios básicos para la realización de los ascensos entre grupos profesionales se ajustarán a las siguientes reglas:
17.3.1 Las plazas vacantes existentes en las empresas podrán proveerse a criterio de las mismas, o amortizarse si éstas lo estimaran necesario.
17.3.2 Los puestos de trabajo que hayan de ser ocupados por personal, cuyo ejercicio profesional comporte funciones de mando o de especial confianza, en cualquier nivel de la estructura organizativa de la empresa, se cubrirán mediante el sistema de libre designación.
17.3.3 Para el resto de los puestos de trabajo, la promoción profesional se ajustará a los siguientes criterios:
a.Será requisito para la promoción interna, la existencia de una vacante, siempre que la empresa no haya optado por su amortización, es decir, siempre que la empresa no haya optado por no cubrir la vacante.
b.El trabajador o trabajadora que aspire al puesto vacante deberá acreditar la formación y/o experiencia necesaria y adecuada al puesto de trabajo para el que opta. En este sentido, la empresa podrá exigirle que acredite los conocimientos derivados de la titulación y/o formación, no siendo suficientes la mera certificación de asistencia. La empresa valorará el grado de aprovechamiento de la formación que presente el trabajador.
c. Reunidos los requisitos anteriores, y transcurridos 2 años desde que la persona trabajadora haya realizado funciones análogas, éste podrá solicitar a la empresa, la valoración de su puesto de trabajo, atendiendo a las tareas que desarrolla, la formación y/o la experiencia.
d.Valorado el puesto de trabajo, y en el caso de que existan discrepancias en la promoción solicitada, las partes se someterán a los procedimientos de conciliación y/o mediación del Tribunal laboral del la Comunidad Valenciana.
18.4 Además de los criterios señalados en el apartado anterior, las empresas podrán determinar las reglas de promoción, atendiendo a criterios objetivos de mérito y capacidad. Para ello, la dirección de las empresas podrá establecer la celebración de las correspondientes pruebas selectivas de carácter teórico-práctico. De todo ello, recabarán el previo informe-consulta de la representación legal de los trabajadores y trabajadoras.
Artículo 18.- Contratación y periodo de prueba.
1.-Contratos formativos:
i. a.- Contrato para la formación en alternancia.
Se estará a lo dispuesto en la legislación vigente.
b.- Contrato formativo para la obtención de la práctica profesional.
Se estará a lo dispuesto en la legislación vigente y tendrán una retribución mínima del 75% del salario correspondiente a la categoría/grupo profesional del trabajo desempeñado, sin que pueda ser inferior esta cifra al SMI.
La dirección de las empresas concederán para 2025 , 35,36 € al mes a los trabajadores en formación que previa presentación del resguardo de matrícula justifiquen estar efectuando estudios de ampliación cultural y profesional, siempre que estos estudios de ampliación cultural y profesional que el trabajador en formación realiza estén comprendidos dentro del contrato de formación. Para 2026 esta cantidad será de 36,24 euros y 37,15 para 2027.
Si no obtuviera el trabajador en formación el aprovechamiento debido acreditado mediante certificado de las notas obtenidas, asistencias, etc, se suspenderá dicha ayuda.
Los trabajadores en formación que falseen o falsifiquen los recibos o certificados que acreditan su asistencia a la escuela de formación profesional, academia, instituto etc., podrán ser suspendidos con la perdida de cualquier clase de indemnización que les corresponda.
2.- Contrato por circunstancias de la producción:
Será de aplicación la normativa vigente, pudiendo ser celebrado por un periodo máximo de 12 meses.
3.- Contrato para la sustitución de una persona trabajadora.
Se estará a lo dispuesto en la legislación vigente.
4.- Contrato fijo discontinuo.
Se estará a lo dispuesto en la legislación vigente, pudiendo celebrarse tanto a tiempo completo como a tiempo parcial.
Cada empresa deberá disponer de una regulación de los llamamientos. El criterio utilizado sería por orden de antigüedad. Y el llamamiento debe de realizarse por escrito de manera formal. Establecer periodo mínimo de actividad y máximo de inactividad al año.
En caso de varios centros en la misma provincia, limitar distancia en caso de llamamiento.
El Contrato a tiempo parcial.
Se estará a lo que disponga la legislación vigente.
Las personas trabajadoras a tiempo parcial no podrán realizar horas extraordinarias, salvo en los supuestos recogidos en el artículo 35.3 del TRET.
La realización de horas complementarias se regirá por lo dispuesto en el apartado 12.5 del ET.
Porcentaje máximo de horas complementarias de aceptación voluntaria, no superará el 30% de las horas ordinarias contratadas.
PERIODO DE PRUEBA. – Será conforme lo dispuesto en el anexo 2 del presente convenio La I.T. interrumpe el periodo de prueba.
Artículo 19º.- Ascensos.
Los auxiliares administrativos que por no producirse vacante en su categoría superior en su empresa y han de permanecer con carácter definitivo en su categoría de auxiliar percibirán los salarios que por todo concepto correspondan en su categoría las siguientes mejoras económicas.
A los cuatro años de ostentar la categoría de auxiliar administrativo, el 50% de la diferencia que exista entre el salario correspondiente a dicha categoría y el que corresponda a la de oficial administrativo. -‘ A los siete años el 100% de igual diferencia ascendiendo automáticamente a la de oficial administrativo.
A estos efectos y en todos los casos en el momento en que entra en vigor el convenio, los auxiliares administrativos tendrán derecho a percibir estos aumentos computados desde la fecha en que ingresaron en dicha categoría profesional y devengar los aumentos sucesivos por el transcurso de los plazos que queden señalados.
Artículo 20º.- Cese voluntario en la empresa.
El personal comprendido en el presente convenio deberá realizar un preaviso por escrito o con acuse de recibo a la empresa conforme lo dispuesto en el anexo 2 del presente convenio.
Artículo 21º.- Calendario Laboral.
1. La empresa elaborará anualmente el calendario laboral de acuerdo con las siguientes reglas:
La empresa comunicará a la representación de los trabajadores y trabajadoras si hubiesen, o a los trabajadores y trabajadoras, una propuesta de calendario.
La representación legal de los trabajadores y trabajadoras, si hubiese, en un plazo máximo de 15 días, emitirá un informe previo respecto la propuesta de la empresa.
Valorado el informe de la representación de los trabajadores y trabajadoras, la empresa fijará el calendario definitivo que deberá ser expuesto en un lugar visible en cada centro de trabajo.
2. En el supuesto de desacuerdo, las partes se someten expresamente al Tribunal de Arbitraje Laboral de la Comunidad Valenciana.
Artículo 22º.- Jornada.
1.- La jornada semanal será de cuarenta horas de lunes a sábados, teniendo en cuenta que se entiende a todos los efectos que la jornada anual será de 1780 para 2025 y 1776 para 2026 horas anuales, que podrá distribuirse de manera irregular a lo largo del año en un máximo de 100 horas del calendario laboral. El uso de la utilización de dichas horas irregulares se preavisará con una antelación de siete días.
Su devolución se realizará de manera continuada.
En el período de jornada intensiva o continuada, los trabajadores gozarán de 20 minutos para el bocadillo que se considerará tiempo efectivo de trabajo. Para los menores de 18 años, este descanso será de 30 minutos.
Se procurará, dadas las especiales circunstancias del Personal administrativo de las empresas que la jornada de trabajo para los meses de junio a septiembre sea intensiva por la mañana de lunes a viernes adecuando en lo necesario la jornada diaria anual.
Los días 24 y 31 de diciembre el horario será hasta las 18.00 h.
22.2.- Registro de jornada.
Las empresas adscritas a este convenio, en el ejercicio regular de sus facultades de dirección y control, adoptará las medidas que estime más oportunas para verificar el cumplimiento por el trabajador de sus obligaciones y deberes laborales , garantizando en cumplimiento de la legalidad vigente el registro diario de jornada , que debe incluir el horario concreto de inicio y finalización de la jornada de trabajo de cada trabajador, sin perjuicio de la posibilidad de flexibilidad horaria con el fin de dar cumplimiento al Real Decreto-ley 8/2019, de 8 de marzo, de medidas urgentes de protección social y de lucha contra la precariedad laboral en la jornada de trabajo.
Art 22.3.- Derechos de las personas trabajadoras a la intimidad en relación con el entorno digital y a la desconexión.
Las personas trabajadoras tienen derecho a la intimidad en el uso de los dispositivos digitales puestos a su disposición por la empleadora, a la desconexión digital y a la intimidad frente al uso de dispositivos de videovigilancia y geolocalización en los términos establecidos en la legislación vigente en materia de protección de datos personales y garantía de los derechos digitales.
Derecho a la desconexión digital Se reconoce el derecho a la desconexión digital, limitando el uso de las nuevas tecnologías fuera de la jornada específica para garantizar el tiempo de descanso, festivos y vacaciones de las personas trabajadoras, excepto a aquellas a las que se retribuya por la plena disponibilidad.
Las empresas garantizarán que las personas trabajadoras que hagan uso de este derecho no se verán afectadas por ningún trato diferenciado o sanción ni perjudicadas en sus evaluaciones de desempeño ni en su promoción.
El empleador, previa audiencia de los representantes de los trabajadores, elaborará una política interna dirigida a trabajadores, incluidos los que ocupen puestos directivos, en la que definirán las modalidades de ejercicio del derecho a la desconexión y las acciones de formación y de sensibilización del personal sobre un uso razonable de las herramientas tecnológicas que evite el riesgo de fatiga informática.
Se consideran buenas prácticas para una mejor gestión del tiempo de trabajo:
-Programar respuestas automáticas durante los periodos de ausencia, indicando las fechas en las que no se estará disponible y designando el correo o los datos de contacto de las personas a quienes se hayan asignado las tareas durante su ausencia.
-Utilizar el «envío retardado» para que las comunicaciones se realicen dentro del horario laboral de la persona destinataria.
Artículo 23. Trabajo en domingos.
1. Las partes firmantes del presente convenio comparten, como objetivo prioritario conciliar la vida personal y laboral.
Por ello, de abrirse los establecimientos en domingo acogiéndose a la autorización administrativa oportuna, la prestación del servicio por parte de todos los trabajadores afectados por el presente Convenio Colectivo será de forma voluntaria, siendo compensadas las horas trabajadas con un incremento del 25% sobre el valor de la hora ordinaria. Dichas horas computarán a efectos de la jornada máxima anual establecida en el presente convenio.
2.- Cuando excepcionalmente y por razones técnicas u organizativas no se pudiera disfrutar el día de fiesta correspondiente, la empresa vendrá obligada a abonar al trabajador, además de los salarios correspondientes a la semana, el importe de las horas trabajadas en el día festivo o en el periodo de descanso semanal, incrementadas en un 75 por 100, como mínimo, salvo descanso compensatorio.
El pago de este concepto se ajustará a la siguiente fórmula:
Horas festivos = (salario bruto anual / jornada anual) x 1, 75.
3. Durante la vigencia del presente Convenio Colectivo, el trabajo en domingos y festivos se organizará de manera que los trabajadores no presten sus servicios más del 50% de los festivos autorizados como hábiles.
Artículo 24º.- Horas extraordinarias.
1. La compensación de las horas extraordinarias, cuya prestación será de manera voluntaria, como criterio general y preferente será mediante, el otorgamiento de tiempo libre con un incremento del 50% y disfrutarlo preferentemente en un plazo de cuatro meses desde su realización.
2.-Solo en el caso que se pacte de manera expresa se podrán compensar las horas extraordinarias con una retribución económica equivalente al valor de la hora ordinaria incrementada en un 50%.
3.- El cálculo del importe se ajustará a la siguiente fórmula:
Hora extra = (salario bruto anual / jornada anual) x 1.50
Artículo 25º.- Vacaciones.
Los trabajadores y trabajadoras tendrán derecho al disfrute de 30 días naturales de vacaciones anuales retribuidas.
El calendario de vacaciones se fijará en cada empresa. El periodo de vacaciones, que preferentemente será de junio a septiembre ambos inclusive, se determinarán de común acuerdo entre la empresa y los trabajadores y trabajadoras o sus representantes legales si los hubiera, dentro de los tres primeros meses del año.
Las vacaciones se negociarán de manera que el trabajador o trabajadora conozca al menos con dos meses de antelación, la fecha de su disfrute. No comenzarán nunca en sábado ni festivos ni víspera de fiesta.
Artículo 26º.- Licencias con sueldo.
Las licencias con derecho a sueldo para todas las categorías profesionales serán:
a.-Fallecimiento de padres, hijos, cónyuge o pareja de hecho y hermanos, se amplía la licencia exclusivamente hasta el segundo grado: 5 días b.-Nacimiento de hijo: 3 días (siempre que no cumpla con los requisitos para el disfrute del permiso por paternidad).
c.-Cinco días por accidente o enfermedad graves, hospitalización o intervención quirúrgica sin hospitalización que precise reposo domiciliario del cónyuge, pareja de hecho o parientes hasta el segundo grado por consanguineidad o afinidad, incluido el familiar consanguíneo de la pareja de hecho, así como de cualquier otra persona distinta de las anteriores, que conviva con la persona trabajadora en el mismo domicilio y que requiera el cuidado efectivo de aquella.
Este permiso podrá disfrutarse en días alternos, siempre que se preavise a la empresa con 48h de antelación. Cuando por tal motivo el trabajador necesite hacer un desplazamiento al efecto, se incrementará el permiso un (1) días, el periodo será de cinco días hábiles. El trabajador podrá solicitar permiso no retribuido al término de la licencia y durante el tiempo exigido por la naturaleza de la enfermedad.
En los casos anteriores si el hecho causante del permiso se produce fuera del país en donde presta sus servicios profesionales el trabajador podrá ser ampliado hasta llegar a 8 días cuando las circunstancias lo requieran. Asimismo, podrán añadirse al presente permiso los días de vacaciones y permiso sin sueldo del art 27.d de este convenio necesarios para cubrir la contingencia.
d.-1 día de asuntos propios. El disfrute de esta licencia no deberá coincidir con el inicio o final de vacaciones, ni ser víspera ni día posterior a domingo o fiesta laboral.
e.-Con el fin de favorecer el perfeccionamiento cultural y profesional de la plantilla, la dirección de las empresas afectadas por el presente convenio, concederán una licencia con sueldo, por el tiempo indispensable para asistir a exámenes oficiales con justificación de asistencia f.–En caso de matrimonio o pareja de hecho, el trabajador tendrá derecho a permiso retribuido de 15 días naturales a petición del trabajador interesado, las fechas podrán repartirse entre los días inmediatamente anteriores o posteriores.
g.- La persona trabajadora tendrá derecho a ausentarse del trabajo por causa de fuerza mayor cuando sea necesario por motivos familiares urgentes relacionados con familiares o personas convivientes, en caso de enfermedad o accidente que hagan indispensable su presencia inmediata. Las personas trabajadoras tendrán derecho a que sean retribuidas las horas de ausencia por las causas previstas en el presente apartado equivalentes a cuatro días al año acreditación del motivo de ausencia.
h) Hasta cuatro días por imposibilidad de acceder al centro de trabajo o transitar por las vías de circulación necesarias para acudir al mismo, como consecuencia de las recomendaciones, limitaciones o prohibiciones al desplazamiento establecidas por las autoridades competentes, así como cuando concurra una situación de riesgo grave e inminente, incluidas las derivadas de una catástrofe o fenómeno meteorológico adverso. Transcurridos los cuatro días, el permiso se prolongará hasta que desaparezcan las circunstancias que lo justificaron, sin perjuicio de la posibilidad de la empresa de aplicar una suspensión del contrato de trabajo o una reducción de jornada derivada de fuerza mayor en los términos previstos en el artículo 47.6 del ET.
Cuando la naturaleza de la prestación laboral sea compatible con el trabajo a distancia y el estado de las redes de comunicación permita su desarrollo, la empresa podrá establecerlo, observando el resto de las obligaciones formales y materiales recogidas en la Ley 10/2021, de 9 de julio, de trabajo a distancia, y, en particular, el suministro de medios, equipos y herramientas adecuados.
Las licencias con sueldo del presente artículo comenzarán el día del hecho causante salvo que el hecho causante ocurra en día de libranza, en dicho caso las licencias se iniciarán el primer día laborable inmediatamente posterior.
Artículo 27º.- Permisos sin sueldo.
Los trabajadores y trabajadoras tendrán derecho a disfrutar de un permiso sin sueldo por un máximo de un mes al año, fraccionable en dos periodos de quince días naturales, por los siguientes motivos:
a. Adopción en el extranjero.
b. Sometimiento a técnicas de reproducción asistida.
c. Hospitalización prolongada por enfermedad grave del/ de la cónyuge o de parientes de primer grado de consanguinidad o afinidad.
d. Desplazamientos al extranjero por cualquier otro motivo de fuerza mayor.
No obstante, se podrá pactar entre empresa y trabajador o trabajadora una suspensión del contrato de trabajo diferente, por cualquier otro motivo, y por la duración que se acuerde. En este caso se requerirá acuerdo escrito que regule las condiciones de la misma, tales como la duración, reserva o no del puesto de trabajo, condiciones y forma de la reincorporación, antigüedad, entre otras circunstancias. A falta de pacto sobre estas cuestiones se estará a lo regulado en el Estatuto de los trabajadores.
Artículo 28º.- Excedencia voluntaria y excedencia para atender el cuidado de menores y familiares.
28.1.- El régimen de excedencia se ajustará a lo establecido en el artículo 46 del T.R.Estatuto de los trabajadores.
28.2 Procedimiento para solicitar excedencia voluntaria y excedencia para atender el cuidado de menores y familiares.
La persona trabajadora deberá comunicar por escrito a la empresa el inicio del disfrute de la excedencia con 30 días de antelación a la misma. La actividad comprobatoria de la empresa deberá limitarse a verificar la concurrencia de los requisitos que originan el derecho del trabajador a la excedencia, sin que pueda denegar dicho derecho por motivos distintos al cumplimiento de aquéllos.
El plazo para solicitar la reincorporación a la empresa será con al menos 30 días de antelación a la finalización de la excedencia. La empresa deberá responder por escrito a la solicitud de reingreso .
En cualquier momento de la excedencia se podrá pactar el retorno anticipado mediante mutuo acuerdo entre empresa y persona trabajadora.
En relación con la excedencia voluntaria, el artículo 46.5 del TRET establece que la persona trabajadora tiene un derecho preferente al reingreso en vacantes de igual o similar categoría a la que ocupaba antes de la excedencia. Y en relación con la excedencia para atender al cuidado de menores y familiares, el artículo 46.3 del TRET señala que durante el primer año la persona trabajadora tiene derecho a la reserva de su puesto de trabajo y, transcurrido este plazo, la reserva queda referida a un puesto de trabajo del mismo grupo profesional o categoría equivalente.
CAPITULO IV SEGURIDAD Y SALUD LABORAL.
Artículo 29. Seguridad y salud laboral.
Las empresas y el personal afectado por el ámbito de este convenio, se obligan a observar y cumplir las disposiciones y recomendaciones mínimas contenidas en la Ley 31/1995, de 8 de noviembre de prevención de riesgos laborales, y sus disposiciones de desarrollo y normativa concordante, en materia de seguridad y salud laboral.
Cuando la evaluación exija la realización de mediciones, análisis o ensayos, cuyos métodos no estén concretados en la normativa de prevención, se podrán utilizar los métodos o criterios contenidos en:
Guía técnica para la evaluación y prevención de los riesgos relativos a la utilización de equipos que incluyan pantallas de visualización de datos, del Instituto nacional de seguridad e higiene en el trabajo.
Guía técnica para la evaluación y prevención de los riesgos relativos a la utilización de los lugares de trabajo, del Instituto nacional de seguridad e higiene en el trabajo.
Todas las disposiciones y/o recomendaciones que puedan surgir durante la vigencia del convenio, y las disposiciones mínimas contenidas en la Ley 31/1995 de prevención de riesgos laborales.
Artículo 30. Vigilancia de la salud.
30.1.-Todo el personal afectado por el ámbito de este convenio, podrá acceder a los reconocimientos médicos anuales por cuenta de la empresa. Los reconocimientos tendrán siempre carácter voluntario para los trabajadores y trabajadoras. No obstante, lo anterior, se aplicarán los criterios del artículo 22 de la Ley de prevención de riesgos laborales, y el artículo 37 del reglamento de servicios de prevención.
Los resultados de las revisiones no podrán ser utilizados con finalidades discriminatorias ni en perjuicio del trabajador o trabajadora. En ningún caso, los costes de las revisiones médicas recaerán sobre el trabajador o trabajadora, traslados incluidos.
30.2.-Los delegados y las delegadas, supervisores y supervisoras o responsables territoriales de prevención de riesgos laborales.
Se define como delegado/a, supervisor/a o responsable territorial de prevención de riesgos laborales, aquellas personas designadas por las organizaciones sindicales o las asociaciones empresariales para desarrollar, en el marco del ámbito del convenio colectivo, entre otras, alguna de las funciones de vigilancia de la salud, siempre que la actividad se desarrolle en empresas en las que no exista representación legal de las personas trabajadoras, o no se haya designado delegado/a de prevención o no se haya constituido el comité de seguridad y salud. Las personas que ejerzan la labor de delegado/a, supervisor/a o responsable territorial de prevención de riesgos laborales deberán contar, como mínimo, con una formación de 300 horas en materia de prevención de riesgos laborales
Artículo 31. Formación e información en prevención.
La prevención comporta como tarea prioritaria la formación de todas las personas implicadas en la actividad preventiva.
En función de la conveniente uniformidad en la formación y la información a impartir en materia preventiva en el sector, referida tanto a los delegados y delegadas de prevención como a los trabajadores y trabajadoras, las empresas asegurarán, con independencia de las diferentes personas o entidades que la impartan, que esta formación e información , debe ser teórica, práctica, suficiente y adecuada, de conformidad con el artículo 19 del TRET y el artículo 19 de la Ley de Prevención de Riesgos Laborales.
Artículo 32. Mecanismos de participación.
La legislación atribuye a los delegados y delegadas de prevención y comités de seguridad y salud, competencias de participación en la prevención de riesgos laborales.
Se facilitará copia a los delegados y delegadas de prevención y comités de seguridad y salud, de la documentación que necesiten para desarrollar sus competencias y funciones, según se determina en el artículo 39 de la Ley de prevención de riesgos laborales.
Éstos serán informados, para que sean conocedores y puedan analizar, valorar y proponer las medidas preventivas que consideren necesarias ante los daños producidos a la salud o a la integridad física de los trabajadores y trabajadoras.
Además, los delegados y delegadas de prevención y comités de seguridad y salud laboral participarán en el proceso preventivo, desde su diseño hasta la implantación final.
CAPITULO V.- DERECHOS ASISTENCIALES.
Artículo 33º.- Incapacidad temporal.
33.1.-El personal dado de baja por accidente de trabajo, enfermedad profesional, percibirá de su empresa por el tiempo que dure la I.T. su retribución íntegra.
En caso de enfermedad común o accidente no laboral, la empresa complementará la base reguladora de la siguiente manera:
– 1ª Baja a lo largo del año natural: 100% desde el primer día.
– 2ª Baja y sucesivas a lo largo del año natural: Los tres primeros días al 50% y el resto al 100% En caso de hospitalización, intervención quirúrgica o riesgo por embarazo o riesgo durante la lactancia, tratamientos de quimioterapia, radioterapia y diálisis, siempre que esté debidamente justificado se complementará hasta el 100% de la base reguladora.
El tiempo en que el/la trabajador/a permanece en situación de IT interrumpe el cobro de objetivos vinculados a la productividad 33.2.-El personal de las empresas acogidas al presente convenio deberán poner en conocimiento de la empresa departamento de RRHH ( o de su superior jerárquico) el inicio de la situación de IT , sus prorrogas y las altas médicas con el fin de facilitar la gestión de las mismas por parte de las empresas y coordinar los equipos de trabajo, todo ello respetando el cumplimiento de lo dispuesto en el Real Decreto 1060/2022 de 27 de diciembre por el que se regulan determinados aspectos de gestión de los procesos de incapacidad temporal.
Artículo 34º.- Visitas a centros médicos.
Asistencia a clínicas y consultorios médicos: No dará lugar a pérdida de retribución para el trabajador su asistencia durante la jornada de trabajo a consultorios médicos y clínicas públicas o privadas, siempre que el trabajador acredita que éstos no tienen establecido horario fuera la jornada laboral, Si el trabajador/a tuviera que acompañar al cónyuge/pareja de hecho, ascendientes o descendientes de primer grado a sus respectivas visitas médica siempre que el trabajador acredita que éstos no tienen establecido horario fuera la jornada laboral, se dispondrá de una bolsa de 16 horas para dicho fin.
Asimismo, se tendrá permiso retribuido por el tiempo necesario para acompañamiento a visita médica y/o revisiones de menores afectados por cáncer u otras enfermedades graves recogidas en el Anexo I del Real Decreto 1148/2011.
El disfrute de los permisos anteriores deberán preavisarse con la máxima antelación posible, y será necesaria una justificación posterior.
Artículo 35º.- Ayuda por defunción.
En caso de fallecimiento del trabajador con un año al menos perteneciendo a la empresa queda esta obligada a satisfacer a sus derechohabientes, el importe de dos mensualidades iguales cada una de ellas, a la última que el trabajador percibiera incrementada con todos los emolumentos inherentes a la misma.
Artículo 36º.- Uniformes y reposición de prendas.
Los trabajadores que presten sus servicios cuyo trabajo implique un desgaste de prendas superior al normal, así como a todo el personal subalterno, se le facilitarán dos uniformes completos (uno de verano y otro de invierno) o prendas adecuadas al trabajo que realicen.
Las empresas podrán exigir que tales prendas lleven grabado el nombre o anagrama de la misma, o de la sección a la que pertenece el trabajador.
Artículo 37º.- Hijo/as en edad escolar y descuento en compras.
Para aquellos trabajadores con hijos/as en edad escolar desde educación infantil matriculados en alguno de los cursos de enseñanza obligatoria, previa justificación correspondiente, se crea una bolsa de estudios en un pago único por la cuantía que para cada anualidad consta en la tabla salarial.
Para solicitar las cantidades anteriores en concepto de bolsa de estudios, el trabajador o trabajadora deberá acreditar mediante certificación oportuna, que su cónyuge no hace uso del mismo derecho en la empresa en la que presta sus servicios.
Descuento en compras.
Los trabajadores tendrán derecho a un 20% de descuento en sus compras excepto en artículos rebajados. Se respetarán aquellos acuerdos más favorables hacia los trabajadores.
Artículo 38. Principio de no discriminación.
Las partes afectadas por este convenio, y en la aplicación del mismo, se comprometen a promover el principio de igualdad de oportunidades y no discriminación por ninguna causa.
Este compromiso conlleva, igualmente, eliminar los obstáculos que puedan incidir en el no cumplimiento de la igualdad de condiciones entre mujeres y hombres, así como poner en marcha medidas necesarias para corregir posibles situaciones de discriminación.
CAPITULO VI. – LOS PLANES DE IGUALDAD.
Artículo 39-. Planes de igualdad.
Las empresas están obligadas a respetar la igualdad de trato y de oportunidades en el ámbito laboral y, con esta finalidad, deberán adoptar medidas dirigidas a evitar cualquier tipo de discriminación laboral entre mujeres y hombres, medidas que deberán negociar, y en su caso acordar, con la representación legal de los trabajadores y trabajadoras en la forma que se determina en la legislación laboral.
Los planes de se desarrollarán conforme lo dispuesto en el R Decreto 901/2020 de 13 de octubre por el que se regulan los planes de igualdad y su registro, así como el R Decreto 902/2020 , de 13 de octubre, de igualdad retributiva entre mujeres y hombres y el Real Decreto-ley 6/2019, de 1 de marzo, de medidas urgentes para garantía de la igualdad de trato y de oportunidades entre mujeres y hombres en el empleo y la ocupación
Artículo 40.- Protocolo para la prevención y abordaje del acoso sexual y por razón de sexo.
40.1.-El acoso sexual lo constituye cualquier comportamiento verbal, no verbal o físico (aunque no se haya producido de manera reiterada o sistemática), no deseado, de índole sexual, que tenga como objeto o produzca el efecto de atentar contra la dignidad de la persona o crearle un entorno intimidatorio, hostil, degradante, humillante, ofensivo o molesto.
A modo de ejemplo, y sin ánimo excluyente ni limitador, se considera que los comportamientos siguientes pueden evidenciar la existencia de una conducta de acoso sexual:
a) Difundir rumores, preguntar o explicar detalles sobre la vida sexual y las preferencias sexuales de una persona.
b) Hacer comentarios o bromas sexuales obscenas.
c) Hacer comentarios groseros sobre el cuerpo o la apariencia física.
d) Ofrecer o presionar para concretar citas comprometidas o para participar en actividades lúdicas no deseadas. e) Hacer demandas de favores sexuales.
f) Hacer miradas lascivas al cuerpo.
g) Hacer gestos obscenos.
h) Hacer uso de gráficos, viñetas, dibujos, fotografías o imágenes de internet de contenido sexualmente explícito.
40.2 El acoso por razón de sexo lo constituye un comportamiento (continuo y sistemático) no deseado relacionado con el sexo de una persona con ocasión del acceso al trabajo remunerado, la promoción en el puesto de trabajo, el empleo o la formación, que tenga como propósito el efecto de atentar contra la dignidad de la persona y de crearle un entorno intimidatorio, hostil, degradante, humillante u ofensivo. A modo de ejemplo, y sin ánimo excluyente ni limitador, se consideran comportamientos susceptibles de ser acoso por razón de sexo, entre otros:
a) Tener actitudes condescendientes o paternalistas
b) Proferir insultos basados en el sexo o la orientación sexual de la persona trabajadora
c) Tener conductas discriminatorias por razón de sexo
d) Utilizar formas ofensivas de dirigirse a la persona
e) Ridiculizar, despreciar las capacidades, habilidades y el potencial intelectual de una persona por razón de sexo
f) Utilizar humor sexista
g) Ignorar aportaciones, comentarios o acciones de una persona por razón de sexo
h) Hacer chantaje sexual por razón de sexo
i) Hacer acoso ambiental por razón de sexo
40.3.- Las empresas tienen la obligatoriedad, independientemente de su tamaño, de tener medidas de prevención de acoso sexual o por razón de sexo y de arbitrar procedimientos para su prevención.
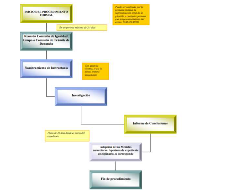
Se adjunta como anexo 3, un procedimiento formal para la tramitación de las denuncias de acoso sexual o por razón de sexo que podrán aplicar todas las empresas acogidas al presente convenio que no posean uno propio.
Artículo 41. Derechos laborales de las trabajadoras víctimas de la violencia de género.
Estas trabajadoras tienen derecho:
1.- A la reducción de su jornada con disminución proporcional del salario entre, al menos una octava parte y un máximo de tres cuartas partes, de la duración de aquélla. La concreción horaria de la reducción se acordará entre la empresa y la trabajadora afectada y en caso de desacuerdo corresponderá a la trabajadora.
2.- A la reordenación de su tiempo de trabajo mediante la adaptación de su horario conforme a lo que establezcan de mutuo acuerdo la empresa y la trabajadora afectada, en su defecto dicha determinación corresponderá a la trabajadora.
3.- A ocupar preferentemente otro puesto de trabajo del mismo grupo profesional o categoría profesional equivalente, en el supuesto de que la trabajadora haya de abandonar el puesto de trabajo en la localidad donde preste sus servicios, cuando la empresa tenga vacantes en otros centros de trabajo de otras localidades. La empresa tiene la obligación de comunicar a la trabajadora las vacantes existentes en el momento en que exprese su voluntad de ejercer el derecho. La duración inicial del desplazamiento será de seis meses durante los cuales la trabajadora conservará el derecho de reserva del puesto de trabajo de origen. Transcurridos los seis meses la trabajadora habrá de optar entre el retorno al puesto de trabajo anterior o a continuar en el nuevo con renuncia a su derecho de reserva.
4.- A la suspensión de su contrato de trabajo cuando se vea obligada a abandonar su puesto de trabajo como consecuencia de ser víctima de esta clase de violencia, por un periodo no superior a seis meses, salvo que el juez prorrogue la suspensión, por periodos de 3 meses, hasta un máximo de dieciocho meses, con reserva de su puesto de trabajo.
5.- A declarar extinguido su contrato de trabajo cuando la trabajadora se vea obligada a abandonar definitivamente su puesto de trabajo como consecuencia de ser víctima de esta clase de violencia. Las bajas laborales, las ausencias o faltas de puntualidad motivadas por la situación física o psicológica derivada de la violencia de género, acreditada por los servicios sociales de atención o por los servicios de salud no se computarán como faltas de asistencia a efectos de absentismo laboral.
La situación de violencia de género ejercida sobre las trabajadoras que da derecho al nacimiento de los referidos derechos laborales se ha de acreditar mediante la correspondiente orden judicial de protección. Excepcionalmente se podrá acreditar esta situación mediante informe del Ministerio Fiscal que indique la existencia de indicios hasta que el juez dicte la mencionada orden de protección. Será suficiente para considerar justificadas las ausencias o faltas de puntualidad de la trabajadora víctima de la violencia de género un dictamen de los servicios sociales o de salud.
CAPITULO VII.
Artículo 42.- El Teletrabajo.
Carácter voluntario.
El teletrabajo tendrá SIEMPRE carácter voluntario, tanto para la empresa como para el trabajador/a. Si ambas partes tienen esa voluntad, el teletrabajo se formalizará mediante un Acuerdo Individual de Teletrabajo. Dicho acuerdo tendrá siempre una duración de un año, permitiendo así cierta estabilidad en el desarrollo de esta modalidad de prestación laboral.
Transcurrido un año desde el inicio del teletrabajo, dicho acuerdo podrá ser objeto de prórroga debiendo ser renovado de manera expresa por voluntad de ambas partes con un mes de antelación.
Carácter reversible.
Se establece un principio de reversibilidad que garantiza la vuelta al puesto de trabajo de forma presencial, a instancia tanto de la persona trabajadora como de la empresa, con un preaviso de 15 días e información a la RLT.
Esta reversibilidad se aplicará con un periodo de prueba para la citada modalidad, durante los tres primeros meses por cualquiera de las partes.
Transcurrido ese primer periodo, el trabajador o trabajadora y la empresa quedaría obligado al desarrollo de su actividad laboral mediante teletrabajo hasta transcurrido un año de la firma del acuerdo individual.
Durante la vigencia del teletrabajo, la empresa también podrá activar este principio de reversibilidad si concurren razones de organización del trabajo o causas productivas o tecnológicas, cambio de actividad de la persona teletrabajadora, cambio de puesto de trabajo o que el trabajador o trabajadora no se adecúe al perfil requerido para el teletrabajo.
Trabajo a Distancia.
Tendrá la consideración de trabajo a distancia aquel en que la prestación de la actividad laboral se realice de manera preponderante en el domicilio de la persona trabajadora o en el lugar libremente elegido por ésta, de modo alternativo a su desarrollo presencial en el centro de trabajo de la empresa. El acuerdo por el que se establezca el trabajo a distancia se formalizará por escrito y las personas trabajadoras bajo esta modalidad tendrán los mismos derechos que los que prestan sus servicios en el centro de trabajo.
Vigencia.
Al igual que el Acuerdo Individual de Teletrabajo, la condición de persona teletrabajadora tendrá una vigencia de un año, transcurrido el cual podrá prorrogarse, siempre de forma voluntaria y comunicada según se establece en los puntos anteriores.
En todo caso, la continuidad en esta modalidad puede quedar supeditada a un reparto equitativo, para que otras personas adscritas a la misma unidad que cumplan los requisitos puedan también acceder al teletrabajo.
Tiempo de Teletrabajo.
El tiempo de teletrabajo se establece entre uno y cinco días semanales. En todo caso, su duración se determinará de común acuerdo por ambas partes, persona teletrabajadora y persona responsable inmediata.
Para favorecer la comunicación y evitar el aislamiento o la sensación de no pertenencia, se establecerán con carácter obligatorio reuniones de contacto que tendrán una periodicidad semanal, garantizando al menos una jornada de trabajo presencial.
Formación, protección y confidencialidad de los datos.
Se garantiza a los trabajadores/as bajo la modalidad del teletrabajo, una formación adecuada y específica sobre las características de esta forma de organización laboral, así como su vinculación a los derechos y obligaciones establecidos en relación con la protección y confidencialidad de los datos y el acceso a datos de carácter personal. Por otra parte, la empresa adoptará las medidas oportunas para proteger los datos utilizados y tratados por la persona teletrabajadora con fines profesionales.
Equipos y comunicaciones.
Los equipos que se empleen para la realización del teletrabajo serán de la Empresa y no podrán ser utilizados para fines particulares. La persona teletrabajadora tendrá acceso a la red de la EMPRESA, a los efectos de acceso a carpetas compartidas, Intranet, correo electrónico, etc. mediante una conexión VPN o la que corresponda en cada momento, que sean imprescindibles para el correcto desarrollo de su actividad.
Condiciones laborales.
El teletrabajo no modifica la relación laboral preexistente, ni las condiciones económicas y laborales, ni supone discriminación respecto al resto de las personas trabajadoras.
La empresa en compensación de gastos abonará al trabajador/a una cantidad fijada en las tablas salariales, por día efectivamente trabajado en concepto de Plus Teletrabajo, que tendrá naturaleza extrasalarial y será incompatible con el Plus de Transporte. Cuando la persona esté más días trabajando físicamente en la empresa que teletrabajando se abonará el Plus de Transporte; cuando se al contrario (más días teletrabajando que con presencia física en la empresa ) se abonará dicha cantidad como plus de teletrabajo) Jornada y horarios.
La jornada es la establecida en el convenio colectivo. En cuanto al horario, vendrá determinado por el horario general de su empresa, que servirá para determinar los derechos económicos que corresponden.
Por otro lado, es preciso compaginar un control del teletrabajo con la necesaria flexibilidad para realizar el trabajo, igual que si se trabajase de forma presencial, de tal forma que el teletrabajo no puede suponer una limitación a la adecuada y eficaz organización del trabajo. En el acuerdo individual se reflejarán las horas de teletrabajo semanales y los días en los que, como regla general, se teletrabajará. En los trabajos que no permitan flexibilidad alguna, se determinará exactamente el horario con los descansos reglamentarios.
Teletrabajo fuera del horario habitual.
Será siempre a petición del trabajador/a, y podrá admitirlo su empresa con carácter excepcional si el tipo de trabajo desempeñado lo permite y organizativamente es posible, teniendo en cuenta el impacto en la organización de la empresa, y sin que en ningún caso pueda repercutir negativamente sobre el resto de compañeros/as.
Estos cambios constarán por escrito y se anexarán al acuerdo inicial de teletrabajo, siempre con respeto a lo establecido en el vigente convenio colectivo. Las personas acogidas a este sistema de trabajo tendrán igualmente derecho a la desconexión digital establecida en el convenio colectivo. No se generará en ningún caso compensación económica alguna distinta de la que corresponda por razón del puesto de trabajo en forma presencial.
CAPITULO VIII DERECHOS SINDICALES Y DE REPRESENTACIÓN COLECTIVA.
Artículo 43. De los trabajadores, trabajadoras y sus representantes.
1.- En el Marco de los artículos 7 y 129 de la Constitución española y artículo 4 del Texto refundido del Estatuto de los trabajadores se entiende inscrita la participación de los trabajadores y trabajadoras en la empresa, así como las distintas vías y procedimientos establecidos en el presente convenio general.
2. – Los trabajadores y trabajadoras tienen derecho a la asistencia y asesoramiento de sus representantes en los términos reconocidos en la Ley y en el presente convenio.
3.- En el ámbito de cada empresa, la Dirección de ésta y la representación legal de los trabajadores y trabajadoras podrán negociar que se pueda acumular (total o parcialmente) en uno o varios representantes sindicales las horas sindicales de los distintos miembros del comité de empresa o de delegados de personal, sin rebasar el máximo total, pudiendo quedar relevados del trabajo sin perjuicio de su remuneración.
Deberá notificarse al departamento de personal de cada empresa, por períodos mensuales, la persona o personas en que se acumulan dichas horas con al menos 15 días de antelación a su efectivo disfrute.
4.- Con independencia del crédito sindical establecido en la legislación vigente, el crédito mínimo de horas sindicales del que dispondrán los representantes sindicales será de 20 horas mensuales
Artículo 44. Del derecho de reunión.
1.- El personal de una misma empresa o centro de trabajo tienen derecho a reunirse en asamblea de conformidad con lo establecido en los Artículos 77 y siguientes del TRET.
Las reuniones tendrán lugar fuera de las horas de trabajo, salvo acuerdo con la empresa. En el supuesto de acordarse con la empresa que la asamblea tenga lugar en horas de trabajo se acordarán también las medidas oportunas para asegurar que su desarrollo no perjudique la actividad normal de la empresa.
2.- Se respetará por las empresas el derecho de todo trabajador o trabajadora a sindicarse libremente y se admitirá que los trabajadores y trabajadoras afiliados a un sindicato puedan celebrar reuniones, recaudar cuotas y distribuir información sindical fuera de las horas de trabajo, y sin perturbar la actividad normal de la empresa.
Artículo 45. Derechos, obligaciones y garantías de los representantes de los trabajadores y trabajadoras.
Los representantes de los trabajadores y trabajadoras (comités de empresa, delegados/as de personal y delegados/as sindicales de la sección sindical de empresa de acuerdo con la LOLS), tendrán las facultades, derechos, obligaciones y garantías señaladas para los mismos por la Ley Orgánica de libertad sindical, Estatuto de los trabajadores y el propio convenio.
Artículo 46. De los sindicatos y de los delegados sindicales.
1 A fin de garantizar el pleno ejercicio de la libertad sindical, serán nulos y sin efecto los pactos individuales y las decisiones unilaterales de la empresa que contengan o supongan cualquier tipo de discriminación en el empleo, en las condiciones de trabajo, sean favorables o adversos, por razón de la adhesión o no a un sindicato, a sus acuerdos o al ejercicio en general de actividades sindicales.
2 En las empresas o, en su caso, en los centros de trabajo con plantilla que exceda de 250 trabajadores y/o trabajadoras, las secciones sindicales que puedan constituirse por los trabajadores y trabajadoras afiliadas a los sindicatos que cuenten con presencia en los comités de empresa estarán representadas por un delegado o delegada sindical elegido por y entre sus afiliados y afiliadas en la empresa o en el centro de trabajo, en la forma y con los derechos y garantías previstos en la Ley Orgánica 11/1985, de 2 de agosto de libertad sindical.
Artículo 47. De los comités de empresa.
1 Tendrán, dentro del ámbito exclusivo que les es propio, la capacidad, competencias y garantías que la Ley y el presente convenio general expresamente determinen en cada momento, así como las obligaciones inherentes al desempeño de sus funciones.
Artículo 48. Utilización de herramientas telemáticas por la representación legal de los trabajadores y trabajadora.
1.- Utilización del correo electrónico. En aquellas empresas cuyos sistemas operativos lo permitan, y constituyan el medio habitual de trabajo y comunicación, la representación legal de los trabajadores y trabajadoras en la empresa (delegados y delegadas de personal, miembros de los comité de empresa y delegado/as sindicales), en el ejercicio y ámbito de sus funciones representativas, podrá acceder a la utilización del correo electrónico, respetando en todo caso la normativa de protección de datos, con la finalidad de transmitir información de naturaleza sindical y laboral, de acuerdo con lo que dispone el artículo 8 de la LOLS. La utilización del correo electrónico para estos fines, que deberá realizarse con criterios de racionalidad, tendrá las siguientes condiciones:
Las comunicaciones no podrán perturbar la actividad normal de la empresa.
El uso del correo electrónico no podrá perjudicar el uso específico empresarial para el que haya sido creado. A estos efectos la empresa podrá determinar las condiciones de utilización para fines sindicales.
La utilización de estos medios telemáticos no podrá ocasionar gastos adicionales a la empresa.
Sin perjuicio del ejercicio del derecho regulado en el apartado anterior, y de su concreción en el ámbito de empresa, en aquellas empresas en las que exista portal o carpeta de empleados y empleadas, la utilización del correo electrónico para comunicaciones generales podrá referirse también al anuncio de que las comunicaciones e informaciones se encuentran disponibles en los citados espacios para su visualización por los destinatarios.
2.- Tablón virtual de anuncios. Las empresas cuyos sistemas operativos lo permitan y constituyan el medio habitual de trabajo y comunicación en la misma, pondrán a disposición de la representación legal de los trabajadores y trabajadoras un tablón virtual como vía de información de dichos representantes con los trabajadores y trabajadoras incluidos en su ámbito de representación y sobre las materias propias de su estricta competencia.
En el ámbito de empresa se concretará la operativa utilizable, velando, siempre, porque no se vean afectados los procesos ordinarios de comunicación y de trabajo existentes en la empresa.
También en dicho ámbito se determinará si con las fórmulas de comunicación adoptadas queda cumplida la puesta a disposición del preceptivo tablón de anuncios.
Artículo 49. Tablón de anuncios.
En los centros de trabajo con seis trabajadores o más, éstos o sus representantes en el centro, podrán solicitar la colocación de un tablón de anuncios, en un lugar accesible elegido por la empresa.
En dicho tablón sólo podrán insertarse, previa comunicación a la empresa, comunicaciones de contenido laboral, sindical o profesional.
Las empresas sólo podrán negar la inserción si el contenido no se ajusta a lo descrito en el párrafo anterior, sin perjuicio de lo establecido en el artículo 81 del TRET.
CAPITULO IX SISTEMAS TELEMÁTICOS DE LA EMPRESA.
Artículo 50. Acceso a los medios telemáticos.
1. Los medios electrónicos e informáticos son instrumentos que la empresa pone a disposición de los trabajadores y trabajadoras para el desempeño de sus funciones en el puesto de trabajo.
2. El personal que por sus funciones tengan acceso a internet, intranet y/o correo electrónico, harán un uso razonable de los medios telemáticos, de acuerdo con los principios de la buena fe contractual.
Artículo 51. Utilización de correo electrónico.
Las empresas que faciliten la utilización de cuentas de correo electrónico a sus trabajadores y trabajadoras, podrán limitar el uso de dichas cuentas para fines corporativos, para la comunicación entre trabajadores y trabajadoras , clientela, vendedores/as, socios/as, y cualesquiera otros contactos profesionales. En este sentido, podrán establecer las normas y prohibiciones oportunas para evitar el uso extraprofesional del correo electrónico.
Artículo 52. Uso de internet.
1. Las empresas podrán regular el uso de internet de aquellos trabajadores y trabajadoras que sean personas usuarias de los sistemas telemáticos propiedad de la empresa, y tengan acceso a redes públicas como internet, grupos de noticias u otras utilidades. Para ello, las empresas podrán limitar este acceso a los temas relacionados con la actividad de la empresa y los cometidos del puesto de trabajo de la persona usuaria, dentro y fuera del horario de trabajo.
2. Con independencia de la regulación que pueda hacerse en el seno de la empresa, no estará permitido el acceso a redes públicas con fines personales o ajenos a la actividad empresarial, así como, el acceso a debates en tiempo real (chat, irc), telnet, mensajería electrónica, tipo MSN y similares. También podrán establecer la prohibición de acceso, archivo, almacenamiento, distribución, carga y descarga, registro y exhibición de cualquier tipo de imagen o documento de cualquier temática ajena a la empresa.
Artículo 53. Control empresarial.
La empresa podrá adoptar las medidas de verificación de los sistemas informáticos que crea necesarias con el fin de comprobar su correcta aplicación, poder certificar el óptimo rendimiento y seguridad de la red de la empresa y que su utilización por parte de los trabajadores y trabajadoras usuarias no derive a fines extraprofesionales.
A estos efectos las empresas podrán utilizar software de control automatizado para controlar el material creado, almacenado, enviado o recibo en la red de la empresa, así como controlar sitios visitados por sus trabajadores y trabajadoras usuarias en internet, espacios de charla o grupos de noticias, revisar historiales descargados de la red de internet por personas usuarias de la empresa, revisar historiales de mensajes, de correo electrónico enviados y recibidos por los trabajadores y trabajadoras usuarias.
En la adopción de las medidas de verificación de los sistemas telemáticos habrá de tenerse en cuenta:
El acceso ha de ser necesario para facilitar razonablemente las operaciones empresariales; si existen medios de menor impacto para el personal empleado, la empresa hará uso de ellos.
La privacidad y la dignidad del usuario estarán siempre garantizadas.
El correo electrónico y los archivos serán inspeccionados en el puesto de trabajo, durante las horas de trabajo normales con la asistencia de la representación legal de los trabajadores y trabajadoras, o en su defecto por otro empleado o empleada de la empresa.
El correo electrónico y archivos serán inspeccionados en la presencia del usuario o usuaria afectado.
La denegación de acceso por parte de la persona usuaria, de acuerdo con los términos establecidos en este capítulo, dará lugar a que la empresa imponga la sanción que en este convenio se establezca.
CAPITULO X. CÓDIGO DE CONDUCTA LABORAL.
Artículo 54. Régimen de sanciones.
Corresponde a la empresa la facultad de imponer sanciones en los términos fijados en el presente Convenio colectivo.
La imposición de sanción por faltas leves, graves o muy graves requerirá comunicación escrita motivada al trabajador o trabajadora.
En cualquier caso, la empresa dará cuenta a la representación sindical, al mismo tiempo que al afectado de toda sanción grave o muy grave que imponga.
Artículo 55. Faltas leves.
Se considerarán faltas leves:
55.1 Tres faltas de puntualidad durante un mes sin que exista causa justificada.
55.2 La negligencia, deficiencia o retrasos injustificados en la ejecución de cualquier trabajo.
55.3 No atender al público, presencial o telefónicamente, con la corrección y diligencia debidas.
55.4 La falta de aseo y limpieza personales.
55.5 No informar a su debido tiempo la situación de IT por incapacidad temporal.
55.6 No comunicar a la empresa los cambios de residencia o domicilio.
55.7 Las discusiones que repercutan en la buena marcha del trabajo.
55.8 La no comunicación, con la debida antelación, de la falta al trabajo por causa justificada, a no ser que se pruebe la imposibilidad de hacerlo.
55.9 La embriaguez ocasional.
Artículo 56. Faltas graves.
Se considerarán faltas graves:
56.1 Más de tres faltas de puntualidad durante un mes sin que exista causa justificada.
56.2 Faltar un día al trabajo sin causa justificada.
56.3 Simular la presencia de otro compañero, valiéndose de su ficha, firma, tarjeta de control o cualquier otro sistema organizativo del control de presencia implantado en la empresa.
56.4 La simulación de enfermedad o accidente.
56.5 No comunicar con la puntualidad debida, los cambios experimentados en la familia que afecten al IRPF o la Seguridad Social.
56.6 Cambiar, mirar o revolver los armarios y ropas de cualquier trabajador o trabajadora de la empresa, sin la debida autorización.
56.7 Dedicarse a juegos o distracciones dentro de la jornada de trabajo.
56.8 El abandono del puesto de trabajo sin causa justificada.
56.9 Las acciones u omisiones contra la disciplina en el trabajo o contra el debido respeto.
56.10 Las negligencias, deficiencias o retrasos injustificados en la ejecución del trabajo cuando causen perjuicio grave a la empresa.
56.11 La reincidencia en faltas leves, aunque sean de distinta naturaleza, dentro de un trimestre, cuando hayan mediado sanciones.
56.12 Realizar sin el oportuno permiso, de manera ocasional, trabajos particulares durante la jornada, así como utilizar de forma extraprofesional los medios telemáticos puestos a disposición del trabajador o trabajadora por parte de la empresa.
56.13.- El incumplimiento del pacto de especialización.
Artículo 57 Faltas muy graves.
Se considerarán faltas muy graves:
57.1 Faltar al trabajo dos días al mes sin causa justificada.
57.2 El fraude, deslealtad o abuso de confianza en las gestiones encomendadas.
57.3 El hurto o el robo, tanto a cualquier empleado o empleada de la empresa como a la misma o a cualquier persona dentro de los locales de la empresa o fuera de la misma, durante acto de servicio.
57.4 Violar el secreto de correspondencia.
57.5 Hurtar documentos de la empresa o de su clientela.
57.6 Revelar a terceras personas datos de la empresa o de su clientela, sin mediar autorización expresa de la misma.
57.7 La continua y habitual falta de aseo y de limpieza personales que produzca quejas justificadas de los trabajadores o trabajadoras de la empresa.
57.8 La embriaguez durante el trabajo.
57.9 Dedicarse a trabajos de la misma actividad de la empresa que impliquen competencia a la misma, salvo autorización.
57.10 El abuso de autoridad.
57.11 Abandonar el puesto de trabajo en puestos de responsabilidad sin causa justificada.
57.12. El acoso sexual y por razón de sexo, así como el ciberacoso, así como comportamientos que atenten contra la libertad sexual, la orientación e identidad sexual y la expresión de género de las personas trabajadoras.
57.13 El incumplimiento por parte del trabajador o trabajadora de las órdenes que, en cumplimiento de la Ley de prevención de riesgos laborales y su normativa de desarrollo, reciba del empresario, encargado o técnico de prevención.
57.14 Negarse a utilizar los sistemas de protección colectiva o individual.
57.15 Ponerse a sí mismo o al personal de la empresa o centro de trabajo en situación de riesgo por acción u omisión.
57.16 La reincidencia en falta grave, aunque sea de distinta naturaleza, dentro de un trimestre, siempre que haya sido objeto de sanción.
57.17 Realizar de manera continuada sin el oportuno permiso, trabajos particulares durante la jornada, así como utilizar de forma continuada y extra-profesional los medios telemáticos puestos a disposición del trabajador o trabajadora por parte de la empresa. En cualquier caso, se considerará falta muy grave el envío de un solo correo electrónico o el acceso voluntario a una página o sitio web, si el contenido de los mismos tuviera carácter racista, sexista, violento o pornográfico, o pudiera dañar la imagen de la empresa o sus trabajadores y trabajadoras.
57.18.- La negligencia del trabajador o trabajadora que comporte responsabilidad civil para la empresa.
57.19.- La negligencia en el ejercicio laboral que comporte pérdida de clientela o pérdidas económicas graves para la empresa 57.20.- El incumplimiento de los deberes de confidencialidad y no competencia.
Artículo 58. Sanciones máximas.
Por falta leve: amonestación por escrito o suspensión de empleo y sueldo de un día.
Por falta grave: suspensión de empleo y sueldo hasta quince días.
Por falta muy grave: suspensión de empleo y sueldo hasta sesenta días o despido Artículo 59.- Prescripción de faltas.
La facultad de la empresa para sancionar prescribirá para:
– Las faltas leves a los diez días.
– Las faltas graves a los veinte días.
– Las faltas muy graves a los sesenta días.
El plazo de prescripción se iniciará a partir de la fecha en que la empresa tuvo conocimiento de la comisión de la falta y en todo caso, a los seis meses de haberse cometido.
DISPOSICIONES ADICIONALES.
DISPOSICIÓN ADICIONAL PRIMERA.
Cuota de reserva y medidas alternativas Siempre que sea posible, el 2% del personal de la plantilla de las empresas con 50 trabajadores y/o trabajadoras o más, será cubierto por personal con alguna discapacidad según la legislación vigente. No obstante, podrá sustituirse esta obligación por las medidas alternativas que establece la normativa vigente, en el caso de que, para cubrir este porcentaje de la plantilla, no se haya presentado ninguna persona candidata con una discapacidad o minusvalía adecuado al puesto de trabajo.
DISPOSICIÓN ADICIONAL SEGUNDA.
Para hacer constar que este texto articulado de este convenio colectivo, ha sido negociado por la representación empresarial y sindical que consta en el artículo primero de este texto articulado, y que ha sido aprobado unánimemente por todos ellos.
DISPOSICIÓN ADICIONAL TERCERA.
Todas las relaciones laborales del ámbito de aplicación del presente convenio se realizarán promoviendo la efectividad del principio de igualdad entre hombres y mujeres de conforme con lo establecido en el artículo 85.2 del estatuto de los trabajadores y la ley Orgánica 3/2007 de 22 de marzo y la legislación posterior en materia de igualdad.
DISPOSICIÓN ADICIONAL CUARTA.
En los términos y con el alcance previsto en la legislación vigente, los trabajadores y trabajadoras de las empresas afectadas por este convenio disfrutarán de los necesarios permisos para la formación dentro de la jornada ordinaria de trabajo.
DISPOSICIÓN ADICIONAL QUINTA.
Las partes paritarias firmantes de este convenio se comprometen en impulsar la formación continua de los trabajadores y trabajadoras mediante la celebración de los acuerdos que sean necesarios para alcanzar este fin Asimismo, la empresa se compromete en facilitar los medios para que el trabajador o trabajadora pueda recibir la formación continua que requiera su puesto de trabajo; que en este caso tendrá carácter de prioritaria.
DISPOSICIÓN ADICIONAL SEXTA: CLAUSULA DE CONFIDENCIALIDAD.
Los trabajadores y trabajadoras adscritos a este convenio tienen y asumen la obligación de guardar el secreto y la confidencialidad de toda la información de la empresa a la que tenga acceso durante la vigencia de su contrato, especialmente la información relativa a personas físicas recogida en ficheros de datos personales, a clientela, a sistemas operativos y de gestión, a presupuestos, ofertas…. el trabajador o trabajadora será responsable de todos los daños y perjuicios que para la empresa se deriven como consecuencia del incumplimiento doloso o culposo de dicha obligación.
El trabajador o trabajadora que recibirá por razón de su contrato de trabajo información confidencial y secretos comerciales pertenecientes a la empresa. Dicha información o cualquier otra confiada al trabajador o trabajadora por razón de su cargo, o sobre la que exista una obligación legal específica, está amparada en la obligación legal de confidencialidad, con prohibición absoluta de divulgación o revelación, concurrencia mercantil o aprovechamiento de cualquier naturaleza, ya sea por sí o mediante terceros. El trabajador o trabajadora se compromete a adoptar todas las medidas necesarias para garantizar el secreto de la información confidencial suministrada. Dicha obligación no se agota con la terminación del contrato de trabajo.
DISPOSICIÓN ADICIONAL SEPTIMA: Diversidad. LGTBI.
Las Organizaciones empresariales y sindicales firmantes y las empresas y personal adscrito a este convenio compartimos la necesidad de fomentar la diversidad de las plantillas, aprovechando el potencial humano, social y económico que supone esta diversidad.
Para conseguir este objetivo, se recomienda:
-Promover plantillas heterogéneas.
-Crear espacios de trabajo inclusivos y seguros.
-Favorecer la integración y la no discriminación al colectivo LGTBI en los centros de trabajo a través de medidas específicas, de conformidad con lo previsto en el artículo 15.1 de la Ley 4/2023, de 28 de febrero, para la igualdad real y efectiva de las personas trans y para la garantía de los derechos de las personas LGTBI.
-Asegurar que los protocolos de acoso y violencia en el trabajo contemplen la protección de las personas LGTBI en el ámbito laboral.
-Desarrollar las medidas contempladas en el anexo I del Real Decreto 1026/2024 de 8 de octubre, por el que se desarrolla el conjunto planificado de las medidas para la igualdad y no discriminación de las personas LGTBI en las empresas, que será de aplicación en lo no previsto en esta disposición.
DISPOSICIÓN ADICIONAL OCTAVA: Protocolo de Actuación ante Catástrofes y Fenómenos Meteorológicos Adversos.
Para el caso que las empresas que se encuentren en el ámbito de aplicación del presente convenio no tuvieran previsto y/o negociado un protocolo en cumplimiento de lo dispuesto en el RD-Ley 8/2024, de 28 de noviembre, podrá aplicar subsidiariamente el siguiente:
1. OBJETIVO.
Este protocolo tiene como finalidad establecer medidas preventivas y procedimientos de actuación para minimizar riesgos y garantizar la seguridad de los trabajadores y las instalaciones de la empresa ante situaciones de emergencia derivadas de catástrofes naturales y fenómenos meteorológicos adversos.
2. ALCANCE.
Aplica a todos los empleados, contratistas y visitantes dentro de las instalaciones de la empresa, así como a las operaciones que puedan verse afectadas por estos eventos.
3. MEDIDAS DE PREVENCIÓN Y PREPARACIÓN.
3.1. Identificación de Riesgos.
– Evaluar los riesgos meteorológicos más frecuentes en la zona: inundaciones, tormentas eléctricas, nevadas, huracanes, olas de calor, etc.
– Mantener actualizados los mapas de riesgo y las vías de evacuación.
– Realizar inspecciones periódicas de las infraestructuras para detectar vulnerabilidades.
3.2. Plan de Información y Formación.
– Capacitar al personal sobre los procedimientos de emergencia y primeros auxilios.
– Difundir información sobre los riesgos meteorológicos y las medidas preventivas a través de carteles, correos electrónicos y reuniones informativas.
– Desarrollar simulacros periódicos para evaluar la efectividad del protocolo.
3.3. Recursos y Equipamiento.
– Mantener un stock de suministros de emergencia (botiquines, linternas, generadores eléctricos, mantas, agua potable, etc.).
– Asegurar que los sistemas de comunicación de emergencia (radios, teléfonos satelitales) estén operativos.
– Implementar medidas de refuerzo estructural en zonas vulnerables.
4. PROCEDIMIENTOS DE ACTUACIÓN SEGÚN EL FENÓMENO METEOROLÓGICO.
4.1. Tormentas Eléctricas y Fuertes Vientos.
– Suspender actividades al aire libre y refugiarse en zonas seguras.
– Desconectar equipos eléctricos sensibles para evitar daños.
– Evitar el uso de teléfonos móviles y otros dispositivos electrónicos en espacios abiertos.
4.2. Inundaciones.
– Desconectar la energía eléctrica en áreas propensas a inundación.
– Evacuar según las rutas establecidas y dirigirse a zonas elevadas.
– No transitar por zonas con acumulaciones de agua que puedan ocultar peligros.
4.3. Nevadas y Olas de Frío.
– Utilizar vestimenta adecuada y reforzar el aislamiento térmico en instalaciones críticas.
– Evitar desplazamientos innecesarios y garantizar el acceso a fuentes de calor seguras.
– Disponer de provisiones básicas ante posibles bloqueos de carreteras.
4.4. Olas de Calor.
– Promover la hidratación frecuente y evitar la exposición prolongada al sol.
– Reducir las actividades físicas intensas en horarios de alta temperatura.
– Garantizar la ventilación adecuada en espacios cerrados.
4.5. Terremotos.
– Aplicar la regla de «agacharse, cubrirse y sujetarse» en caso de movimientos sísmicos.
– Evacuar el edificio solo cuando sea seguro y seguir las rutas establecidas.
– Revisar las instalaciones tras el sismo para detectar posibles daños estructurales.
5. RESPUESTA Y RECUPERACIÓN POST-EVENTO.
– Activar un grupo de Emergencias de la empresa para evaluar daños y coordinar la respuesta.
– Brindar asistencia a los empleados afectados y garantizar la comunicación con sus familiares.
– Implementar un plan de reanudación de actividades basado en la evaluación de seguridad.
Este protocolo deberá ser revisado y actualizado periódicamente para garantizar su efectividad.
TABLAS SALARIALES.
ANEXO 2.- PERIODO DE PRUEBA Y CESE VOLUNTARIO.
Estos plazos tienen carácter general y serán de aplicación siempre que no contravenga lo dispuesto en la legislación vigente.
ANEXO III.– Procedimiento formal para la tramitación de las denuncias de acoso sexual o por razón de sexo.
